近日,苹果抗逆与品质改良创新团队管清美教授课题组在《The Plant Cell》上发表题为“MdKIN10-mediated phosphorylation of the E3 ubiquitin ligase MdMIEL1 leads to its autophagic degradation under cold stress”的研究论文,系统揭示了苹果响应低温胁迫过程中,MdKIN10介导泛素连接酶MdMIEL1降解的分子机制。博士生智芳(已毕业)为论文第一作者,管清美教授为通讯作者。

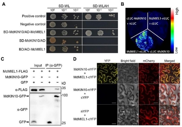
图1 MdKIN10和MdMIEL1相互作用
研究发现,在苹果响应低温胁迫时,被低温胁迫激活的蛋白激酶MdKIN10能够磷酸化MdMIEL1第198位丝氨酸,从而促进MdMIEL1通过自噬途径降解。进一步研究表明,MdMIEL1与自噬相关蛋白MdATG8i之间存在相互作用,且上述磷酸化修饰能显著增强二者互作,从而加速MdMIEL1的自噬降解。与此同时,低温胁迫减弱了MdMIEL1对其下游靶标转录因子MdBBX7的泛素化降解作用,从而激活脂肪酸去饱和途径及一系列冷响应基因的表达,最终提升苹果植株的耐寒性。

图2 苹果中MdKIN10-MdMIEL1-MdBBX7模块响应低温胁迫工作模型
研究阐明了一个由MdKIN10-MdMIEL1-MdBBX7构成的级联调控模块,在低温胁迫下通过多层级蛋白质修饰实现信号传导与生理响应。该研究不仅拓展了苹果冷胁迫响应调控网络的理论认知,也为苹果耐寒遗传改良与育种实践提供了重要的分子依据。
研究得到了国家自然科学基金(32325045)、新疆苹果产业技术体系(XJLGCYJSTX04)和新疆生产建设兵团科技计划项目(2024DA010)的联合资助。