近日,王存教授团队在《PNAS》上发表了题为 “A BRI1-CNGC12 phosphorylation module links hormone signaling to manganese homeostasis in plants” 的研究论文。该研究揭示了油菜素内酯受体BRI1通过磷酸化调控钙通道蛋白CNGC12,激活高锰诱导的钙信号,进而增强植物对锰毒害的耐受性。
课题组最新研究发现,钙通道蛋白CNGC11/12在拟南芥响应高锰胁迫中发挥关键作用。cngc11/12双突变体对高锰极度敏感,根系生长显著受到抑制,叶绿素含量降低,锰积累增加。此外,CNGC12介导了高锰诱导的钙离子内流,而CNGC12缺失突变后钙信号显著减弱,表明CNGC12是介导高锰胁迫下Ca2+内流的关键钙通道。

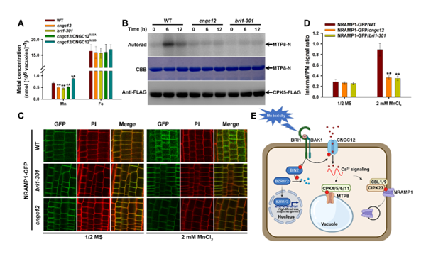
油菜素内酯 (BR) 作为第六大植物激素,在植物生长发育及逆境应答过程中起重要作用,但其是否响应高锰胁迫未有报道。本研究发现BR受体BRI1与CNGC12互作并磷酸化CNGC12的N端第22位丝氨酸。通过半体内磷酸化实验进一步发现该磷酸化修饰过程受高锰胁迫诱导,磷酸化水平在高锰处理15分钟达到峰值。外源施加BR类似物eBL显著增强高锰诱导的钙信号,而BR合成抑制剂BRZ则削弱钙响应。电生理实验证实,BRI1介导的磷酸化直接增强CNGC12的钙通道活性。在非洲爪蟾卵母细胞中,共表达BRI1与CNGC12显著增加钙内流电流,而磷酸化失活突变体CNGC12 (S22A) 则无此效应。eBL处理进一步增强BRI1对CNGC12的激活,表明油菜素内酯通过BRI1-CNGC12模块调控钙信号。

研究还发现,BRI1-CNGC12模块通过钙信号调控下游锰转运蛋白。在bri1和cngc12突变体中,CPK5对液泡锰转运蛋白MTP8的磷酸化效率降低,同时质膜锰吸收蛋白NRAMP1的内吞过程受阻,导致锰在根细胞液泡中的区隔化减少,锰积累增加,最终表现为锰敏感表型。
综上所述,油菜素内酯信号通过BRI1-CNGC12模块调控钙信号,进而协调锰转运蛋白活性,赋予了植物高锰耐受性的全新分子机制,为培育耐酸性土壤作物提供了重要理论依据。
副教授张振乾、在读博士生于正浩、谢地香为该论文共同第一作者,王存教授为论文通讯作者。该论文得到了中央高校青年教师科研创新能力支持项目和国家自然科学基金的资助。
论文链接:https://www.pnas.org/doi/10.1073/pnas.2514483123